yy6090免费高清电视-yy影院免费观看电视剧大全-yy影院免费观看电视剧网站-yy影院在线观看免费播放电视剧大全
目錄
返回首頁
導航目錄
部門首頁
部門概況
工作條例
工作職責
組織機構
紀委委員
主體責任
主體責任規定
責任追究案例
黨委主體責任
部門主體責任
監督檢查
領導班子監督
招標采購
干部人事監督
審計監督
財務監督
獎勤助貸監督
政治監督
培訓鑒定
其他監督
審查調查
法律法規
信訪舉報
實踐操作
作風建設
作風建設
警鐘長鳴
專項整治
教職員工
紀檢干部
八項規定
整治四風
警示片
清廉學校
實施方案
廉潔文化
清廉家風
他山之石
下載專區
部門概況
工作條例
工作職責
組織機構
紀委委員
推薦新聞
德州市衛生職工中等專業學校原黨總支書記萬長生嚴重違紀違法被開除黨籍
海南省紀委原副書記、省監委原副主任陳笑波受賄案一審宣判
“名校長”貪腐后的自我心理建設
以案為鏡丨信仰迷途 人生失彩
慶陽市原副市長吳麗華受賄、巨額財產來源不明案一審宣判
三堂會審丨將公款供其他單位使用但未獲好處費如何定性 從云南省文山州第一中學原黨委書記、校長鐘子俊案說起
您現在的位置:
部門概況
紀委委員
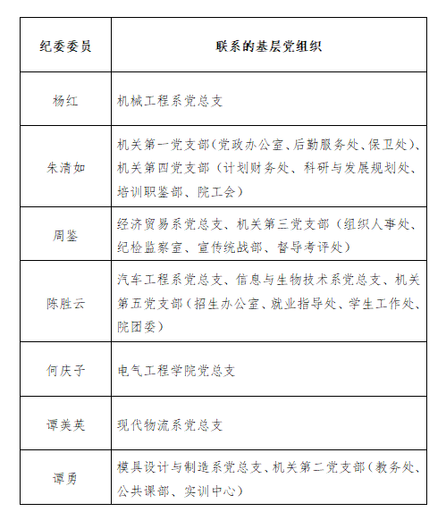
紀委委員聯系基層黨組織安排表
來源:紀檢監察室
發布日期:2022-03-04
瀏覽量:
上一篇:
已經是最后一篇!
下一篇:
衡陽技師學院第二屆紀委委員工作分工
相關鏈接
國家級網站
人力資源與社會保障網
中國共產黨新聞網
中國教育報
省級網站
湖南省人力資源與社會保障廳
市級網站
衡陽教育信息網
合作伙伴(學校、企業)
湘電集團
中國鐵建
院本部地址:衡陽市衡南縣三塘鎮振興路5號 郵編:421101
備案號:湘ICP備17008842號-1
版權所有:衡陽技師學院
招生辦公室:0734-8729898 黨政辦公室:0734-8729305
郵箱:hyjsxy@163.com
建議使用IE10及以上版本瀏覽器瀏覽,推薦分辨率:1920*1080
技術支持:成都依能科技股份有限公司